“护理助手”系统软件和污水排放COD监测设备运维服务采购公告
拟对以下服务进行采购,欢迎符合资格条件的服务商前来报名参加。
一、采购编号: SGY2025-BJ008
二、项目名称:“护理助手”系统软件和污水排放COD监测设备运维服务
三、采购方式: 比价采购
四、服务年限: 1年
五、项目预算及最高限价(元):50000.00

六、供应商资格条件:
标段一:1.具有独立承担民事责任的能力;
2.投标人需提供软件开发、销售类服务范围的营业执照;
标段二:1.具有独立承担民事责任的能力;
2.投标人需提供具有环保设备服务范围的营业执照;
3.投标人具有有效的水污染源在线监测系统运营服务二级及以上服务认证证书;
七、采购项目说明及服务要求:
第一标段:“护理助手”系统软件运维服务
1.项目说明
根据《江苏省三级医院评审标准实施细则(2023年版)》信息化规划对医疗管理中的护理管理、护理人力资源、考试培训系统等要求,结合医院护理事业发展需要,现拟采购“护理助手”系统软件运维服务。需要实现护理基础工作可持续改进和数据互通、管理决策,实现护理教学考核、护理档案信息化管理和护理工作数字化管理。
2.技术及服务要求
2.1 提供APP端及电脑端后台功能,支持多平台操作。
2.2 为采购方开设独立账号,在合同履行期限内授予采购方账号及系统软件的合理使用
权。
2.3 系统需具备云存储、推送服务,确保数据备份的长期有效、安全和实时性。
2.4 处理用户通过服务平台提交的问题,提供全方位软件支持与服务。
2.5 提供常见问题查询、培训课件学习、操作手册下载、行业案例库等自助服务菜单。
2.6 提供系统应用配置类问题的处理。
2.7 对程序BUG、程序错误提供修复补丁包及升级服务。
2.8 对远程无法处理的故障、程序报错提供上门修复服务。
2.9 对日常产品操作、应用提升提供必要的上门辅助和指导。
2.10 在系统出现故障以后,快速对系统故障进行诊断和排查问题,提供处理建议方案,与采购方共同确定并实施处理方案,保障系统稳定运行。
2.11 服务响应时间:响应单位提供365天*24小时服务,在接到采购方报修后,2小时内响应,4小时内处理好问题,对超出4小时未能处理好的问题需向采购人说明情况并提供补偿方案(每超出4小时,运维服务延长1天)。
2.12 迁移服务要求:为规避因业务数据量过大导致系统运行速度缓慢或锁死,服务单位可根据采购人要求,将历史数据迁移到历史库 ;针对采购人进行应用系统调整,对应用程序和数据库进行搬迁,确保应用系统或程序和数据库在搬迁后能够正常使用。
2.13服务单位应保证在本项目使用的任何产品和服务(包括部分使用)时,不会产生因第三方提出侵犯其专利权、商标权或其它知识产权而引起的法律和经济纠纷,如因专利权、商标权或其它知识产权而引起法律和经济纠纷,由服务单位承担所有相关责任。
2.14服务单位必须加强内部保密和信息安全管理,因服务单位造成的数据泄密、网络与信息安全问题,由服务单位承担所有责任。项目建设和运维过程中所产生的一切数据及资料的所有权和使用权归采购人所有,未经采购人同意,服务单位不得使用或者处置相应数据和资料。
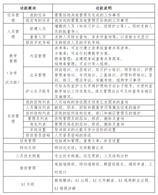
2.15 护理助手基础功能列表:

第二标段:污水排放COD监测设备运维服务
1.项目说明
根据《水污染源在线监测系统(CODCr、NH3-N 等)(HJ 355-2019)》运行技术规范拟对本院污水排放COD监测设备(含COD在线仪、数采仪、流量计、水质采样器等)开展设备运维(维修保养)服务。
2. 技术及服务要求
2.1 每周需对水污染源在线监测系统至少进行1次现场维护工作,确保相关设备正常运行。
2.1.1检查自来水供应、泵取水情况,检查内部管路是否通畅,仪器自动清洗装置是否运行正常,检查各仪器的进样水管和排水管是否清洁,必要时进行清洗。定期对水泵和过滤网进行清洗。
2.1.2检查监测站房内电路系统、通讯系统是否正常。
2.1.3检查各水污染源在线监测仪器标准溶液和试剂是否在有效使用期内,保证按相关要求定期更换标准溶液和试剂。
2.1.4检查数据采集传输仪运行情况,并检查连接处有无损坏,对数据进行抽样检查,对比水污染源在线监测仪、数据采集传输仪及监控中心平台接收到的数据是否一致。
2.1.5检查水质自动采样系统管路是否清洁,采样泵、采样桶和留样系统是否正常工作,留样保存温度是否正常。
2.2每月现场维护应包括对水污染源在线监测仪器进行一次保养,对仪器分析系统进行维护;对数据存储或控制系统工作状态进行一次检查;检查监测仪器接地情况,检查监测站房防雷措施。
2.2.1根据相应仪器操作维护说明,检查和保养易损耗件,必要时更换;检查及清洗取样单元、消解单元、检测单元、计量单元等。
2.2.2 水质自动采样系统:服务商需根据情况更换蠕动泵管、清洗混合采用瓶等。
2.2.3 COD在线监测仪器:需根据相应仪器操作维护说明,检查及更换易损耗件,检查关键零部件可靠性,如计量单元准确性、反应室密封性等,必要时进行更换。
2.3 对水污染源在线监测仪器所产生的废液应以专用容器予以回收,并按照《危险废物贮存污染控制标准》(GB 18597-2023)的有关规定进行贮存,由采购人按规定处置,不得随意排放或回流入污水排放口。
2.4 服务商在对水污染源在线监测系统进行故障排查与检查维护时,应作好记录。
2.5 服务商需配合采购人完成相关环保平台台账信息的上传。
2.6 服务商需保证监测站房的安全性,进出监测站房应进行登记,包括出入时间、人员、出入站房原因等。
2.7 服务商需保持监测站房的清洁,保持设备的清洁,保证监测站房内的温度、湿度满足仪器正常运行的需求。
2.8 服务商需保持对各仪器设备管路通畅,出水正常,无漏液。
2.9 服务商需对电源控制器、空调、排风扇、供暖、消防设备等辅助设备要进行经常性检查。
2.10 发现运行出现问题或接到运行问题通知后,需在1小时内响应,工作日2小时内赶到现场,非工作日4小时内赶到现场,检查设备问题,判定问题原因并作相应进行处理。
2.11 COD在线仪因配件故障,且未及时更换配件造成数据中断,停机时间不得超过6小时;超过规定时间6小时造成的损失和相关检测费用由服务商全部承担。
2.12 对未造成停机故障或不需要停机维修的情况,易诊断的故障应在24小时内解决;不易诊断和维修的仪器故障,应在72小时内完成维修。如果不能按时完成,应立即启用应急备机运行。
2.13 服务包含运维、维修、保养所使用的配件、耗材;每年需对流量计进行年检(不合格需更换);每月定期对水样进行比对检测,出具CMA资质实验室的有效报告;以上配件、耗材、年检、检测等全部费用包含在报价中。
2.14 服务商应至少提供3名运维人员参与本项目,均需持有有效的废水在线监测设备运维上岗证。人证相符,依照法律法规、技术标准和执业准则开展设备维保工作(响应文件中提供人员证书及近一期的社保证明)
2.15 服务单位须做好运维人员的安全教育及安全措施,运维人员在服务期间发生的一切事故或损失,全部由服务单位承担。
八、报名时应提供以下资料:
1.提供第六条规定服务范围的营业执照复印件、认证证书;
2.报名单位法定代表人身份证复印件,如报名经办人为代理人的还须提供法定代表人授权委托书原件和代理人的身份证复印件。
注:以上资料均须加盖单位公章
九、响应时间和地点:
报名及递交响应文件起止时间:2025年9月9日至2025年9月15日每日8:00~11:00、13:30~16:00(双休日及国家法定节假日除外)
联系人:杨老师
地址:急诊4楼招标采供中心2(422室)
联系电话:0512-69585039
十、响应文件提交及其他补充事项:
1、只有在规定时间内完成报名并成功递交响应文件的服务商才能参加此次采购项目;
2、递交的响应文件至少包括项目报价清单、服务技术要求响应对照表及要求的其他支撑材料,响应文件每页须加盖公章并装袋密封,封口处须加盖单位公章,封面应注明采购项目名称、采购编号(标段号)和响应单位名称,联系人,联系电话等。并按规定的时间、地点将响应文件送达采购人处。
3、开标时间原则上在响应截止时间后2个工作日内;在报价未超过采购预算的前提下,资质和要求均能满足比价采购文件实质性响应要求且报价最低的服务商作为成交服务商。
4、如出现两个或两个以上报价相同且最低的响应服务商,则由采购方自行选择成交服务商。
5、报价在采购预算外的或实质性响应采购文件要求的服务商不足三家的,比价采购失败。
6、开标情况请关注 官方网站( -公示公告),不再一一通知。
7、合同付款方式:项目无预付款,先使用后付费。合同履行完成后,由服务商提供
合格的发票,经采购人验收合格后2个月内支付合同100%款项。
招标采供中心
2025年9月 9日


