建筑消防设施检测维保项目 招标公告
拟对“消防设施检测维保项目”进行招标采购,欢迎符合条件条件的各供应商前来报名参加投标。
一、项目编号:SGYBWK2021-01号
二、采购项目名称:消防设施检测维保项目
三、预算金额:20万元(人民币:贰拾万元整),采购预算即为最高限价
四、项目服务期限:自合同签订之日起2年
五、报价要求:以人民币报价
六、评审办法:综合评标法
七、采购项目要求:
1、项目地点:苏州高新区华山路95号
2、检测范围: 消防设施维保
3、检测依据:包含但不限于消防法律法规所述文件及《建筑消防设施技术检验规程》 (DB32/186)
4、检测次数:每月一次,出具采购人及政府消防部门认可的月度消防设施维保报告。
5、检测进场时间:根据采购人通知要求。
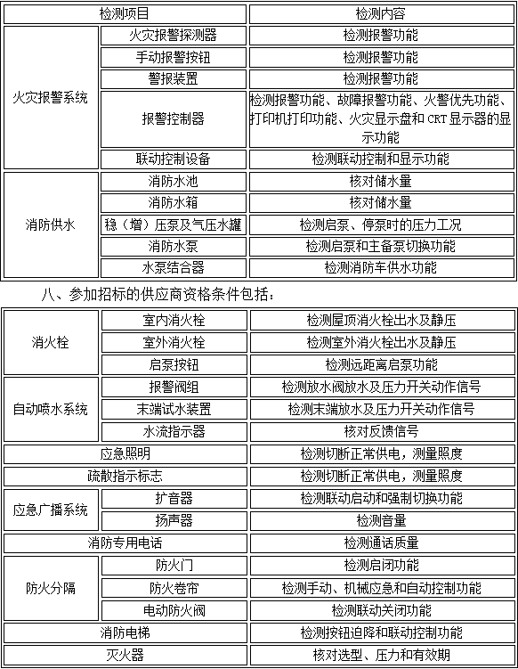
6、主要检测项目及内容(包含但不限于):

八、参加招标的供应商资格条件包括:
1、营业执照副本复印件;
2、法人及法人授权代表身份证复印件;
3、法定代表人授权委托书原件;
4、具有履行合同所必需的设备和专业技术能力;
5、有依法缴纳税收和社会保障资金的良好记录;
6、参加政府采购活动前三年内,在经营活动中没有重大违法记录的承诺;
7、有参加类似项目的业绩(需提供业绩证明材料);
8、投标企业须为社会消防技术服务信息系统中消防设施维护保养检测/消防安全评估企业,以“社会消防技术服务信息系统”(http://www.shhxf119.com或http://shhxf.119.gov.cn)网站查询结果为准;
9、不接受联合体
九、报名时必须提供供应商的以下材料并加盖企业公章:
(1)供应商营业执照副本复印件;
(2)供应商法定代表人(负责人)授权委托书原件(如有授权)、法定代表人(负责人)身份证复印件,被授权人提供身份证原件及复印件;
(3)投标企业须为社会消防技术服务信息系统中“消防设施维护保养检测/消防”安全评估企业,并提供社会消防技术服务信息系统(http://www.shhxf119.com或http://shhxf.119.gov.cn)网站查询结果的复印件;
十、本项目报名相关信息
1、报名截止时间:2021年3月26日15:30时。
2、在报名截止前如需在采购方现场查看,采购方出具勘查证明.
3、现场查看时间为:2021年3月29日9:00-11:00
十一、招标时间、地点:
1、递交招标响应文件的截止时间:2020年4月2日10:00时
2、递交招标响应文件地址:主楼14楼保卫科
十二、院内招标响应文件组成(必须按以下要求及顺序编制目录和对应页码装订成册,不按要求制作标书的院方有权取消其本次招标资格)
1、供应商报价表及勘查证明
2、营业执照副本复印件;
3、法人及法人授权代表身份证复印件;
4、法定代表人授权委托书原件;
5、具有履行合同所必需的设备和专业技术能力证明;
6、有依法缴纳税收和社会保障资金的良好记录;
7、参加政府采购活动前三年内,在经营活动中没有重大违法记录的承诺;
8、业绩证明材料(详见评分标准);
9、消防维保服务方案(详见评分标准);
10、维保设备配置及管理制度(详见评分标准);
11、人员配置及管理制度(维保人员安排计划、岗位分配情况等,详见评分标准);
12、本地固定服务场所证明材料;
13、维保保障承诺书;
14、维保验收方案;
15、与本次采购有关的其他资料;
上述资料均需加盖招标响应单位公章,需要法定代表人或委托代理人签字盖章的地方须按要求签署,若未按上述要求签署的招标响应文件,评审专家有权要求招标响应单位法定代表人或委托代理人按要求补签,拒绝补签的招标响应文件招标代理机构有权拒绝。
十三、联系单位:
采购人:
地 址:苏州高新区华山路95号
联系人:保卫科 崔老师 联系电话:0512-69585014
(工作时间:上午7:45---11:30 下午13:00---17:00)
十四、请贵单位领取本次招标采购文件后,认真阅读各项内容,进行必要的招标准备,并按文件的要求编制招标响应文件(招标文件一式5份,其中正本1份,副本4份,如出现表述不一致以正本为准),并按上述确定的时间、地点准时投标。
【附件下载】


